• Home
  • About
    • THE LEAGUE BOARD 2025-2026
    • Our Teams
    • Our Mission Statement
    • Policy Positions
    • OUR BYLAWS
    • History of the League
  • Calendar
  • ELECTION
    • The November 2025 Special Election
    • Election Archive
  • Our Teams
  • League News
    • Join Our On-line Community
    • Local News Sources
  • Your Representatives
  • Contact
  • A A A

League of Women Voters ®

Berkeley Albany Emeryville

Berkeley, Albany, Emeryville, Pros and Cons in Traditional Chinese ’22

Posted on October 17, 2022 by league

ALBANY
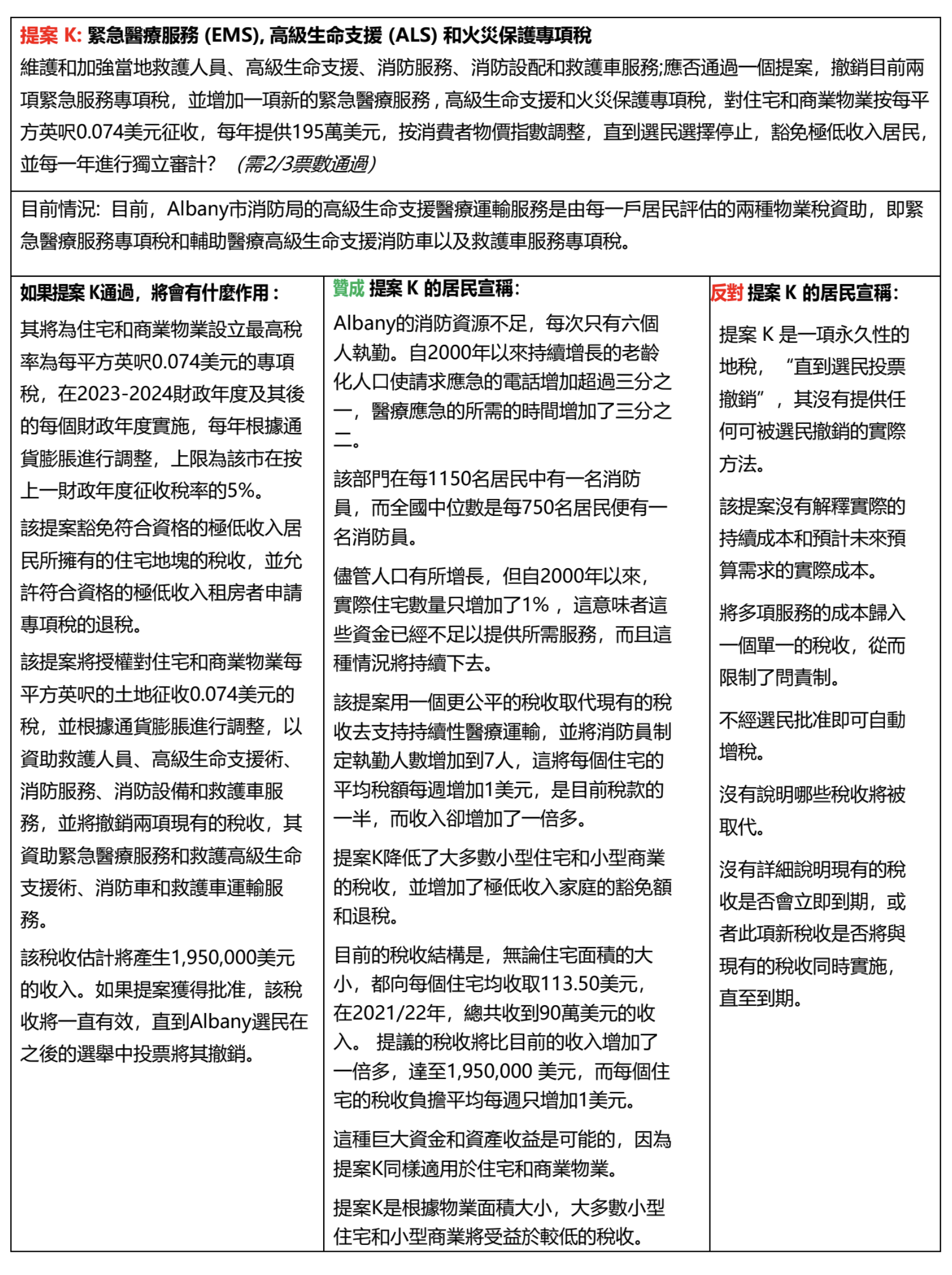
Chinese Pros & Cons - K
BERKELEY
Chinese Pros & Cons - L

Chinese Pros & Cons - M

Chinese Pros & Cons - N
EMERYVILLE
Chinese Pros & Cons - O

All League News

coffee button

Economic Blackout


Calendar

  • Criminal Justice Team
    March 13, 2026 @ 6:30 pm - 8:00 pm
    More details...
  • DEI
    March 18, 2026 @ 6:30 pm - 8:00 pm
    More details...
  • Bay Area League Day
    March 20, 2026 @ 12:00 pm - 2:00 pm
    More details...
  • Criminal Justice Team
    March 20, 2026 @ 6:30 pm - 8:00 pm
    More details...
  • Coffee Hour
    March 24, 2026 @ 5:00 pm - 6:00 pm
    More details...

Website design award

Our League Work

  • In Alameda County
  • In Bay Area Region
  • In California
  • In the Nation
  • Policy Positions
  • Archives

Issue Teams

  • Healthcare Team
  • Climate Change Team
  • Criminal Justice Team
  • The Diversity, Equity, Inclusion (DEI) Team
  • CivilTalk Team
  • Environmental Concerns

Core Teams

  • Action Team
  • Voter Services Team
  • Communications Team
  • Membership Team
  • Finance and Budget Team
  • Office Management Team

join button

League of Women Voters of Berkeley Albany Emeryville, 510-843-8824

2530 San Pablo Avenue, Suite F, Berkeley, CA 94702 | Privacy Policy

© 2012 LWVBAE | Website by Computer Courage